甘孜藏族自治州卫生健康委员会
除主动公开的政府信息外,公民、法人或者其他组织(以下简称申请人)可以根据自身生产、生活、科研等特殊需要,向bt365官方网站_假的网站365怎么看_365手机卫士政府及州级行政机关申请获取相关政府信息。
(一)申请方式
申请人可在受理点获取《bt365官方网站_假的网站365怎么看_365手机卫士政府信息公开申请表》(以下简称《申请表》,详见附件),也可在bt365官方网站_假的网站365怎么看_365手机卫士人民政府网站(www.bsjddc.com)政府信息公开栏目下载(复制有效),向制作政府信息的行政机关提出申请。
目前,bt365官方网站_假的网站365怎么看_365手机卫士人民政府办公室受理申请人的现场或信函、传真书面申请,暂不受理通过电子邮件、电报、电话、短消息等方式提出的申请,但申请人可以通过电话咨询相应的服务业务。
(二)《申请表》填写要求
1、申请表要逐项填写,字迹清楚、工整,不得涂改;
2、准确、如实填写申请人姓名或机构名称、联系方式等;
3、尽量详细、明确的描述申请获取信息,若有可能,请提供该信息的标题、发布时间、文号或者其他有助于受理机构确定信息内容的提示;
4、每份申请表限填一项申请内容。
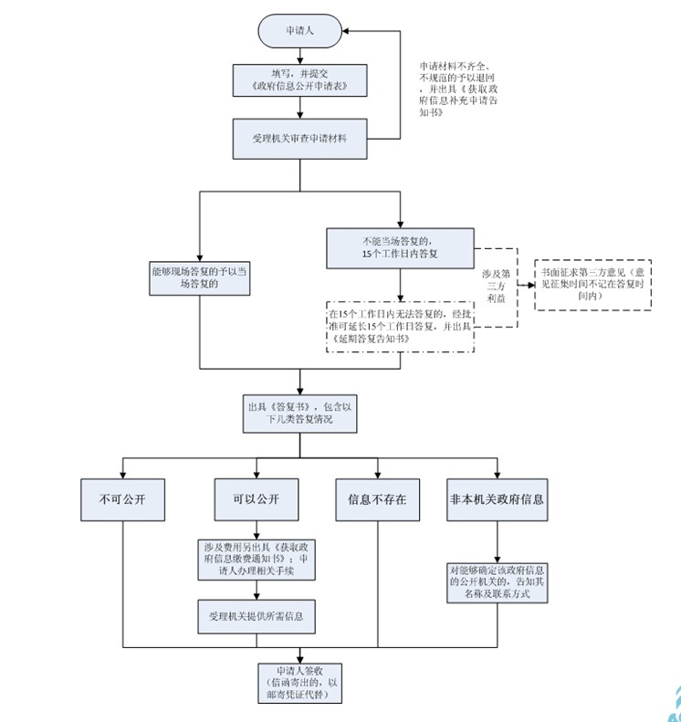
(三)受理流程

(四)受理点地址及联系方式
行政机关 受理点地址 办公时间 联系电话 传真号码 邮编 州卫生健康委员会 康定市炉城镇西大街196号 夏季:上午8:30-12:00,下午15:00-18:00; 冬季:上午9:00-12:00,下午14:00-17:34 2833887 2833887 626000 注:办公时间不含节假日、公休日,季节性办公时间调整见公告。 (五)收费标准 1、按照国家和省政府物价部门核定标准,收取依申请公开政府信息过程中发生的检索、复制、邮寄等项目的成本费用。 2、申请人确有经济困难的,凭有关证明,可减免相关费用。
主管单位:甘孜藏族自治州卫生健康委员会
主办单位:甘孜藏族自治州卫生健康委员会办公室
网站标识码:5133000035